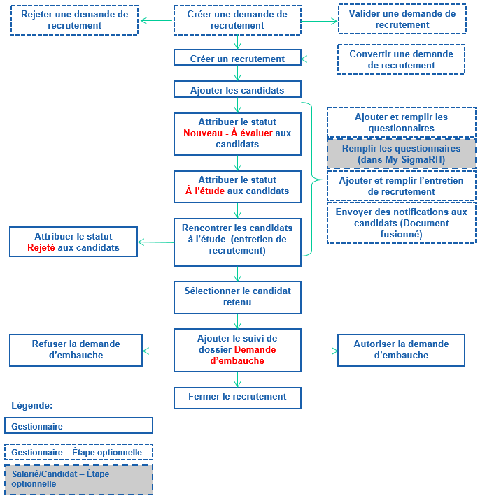
Le processus de recrutement (dotation) passe par les étapes suivantes :
1.Configuration initiale du module Recrutement.
2.Définition du poste à pourvoir;
3.Création d'une demande de recrutement (étape optionnelle);
4.Création d'un recrutement;
5.Définition des paramètres sur la publication du recrutement aux utilisateurs du système;
6.Au besoin, ajout des dossiers des candidats;
L'ajout des dossiers des candidats peut être automatisé :
•En téléchargeant des candidatures électroniques reçues des sites d'emplois.
•En publiant vos recrutements sur de multiples sites d'emplois si vous utilisez Broadbean.
7.Ajout manuel des candidats dans le recrutement;
L'ajout des candidats dans un recrutement peut également être fait :
•En téléchargeant des candidatures électroniques reçues des sites d'emplois.
•En publiant vos recrutements sur de multiples sites d'emplois si vous utilisez Broadbean.
•En permettant aux utilisateurs du système de postuler en ligne.
8.Au besoin, envoi d'un questionnaire d'évaluation aux candidats afin de déterminer leurs qualifications;
9.Comparaison des qualifications des candidats et modification de leur statut;
10.Au besoin, ajout des entretiens de recrutement;
11.Au besoin, envoi de notifications aux candidats ou aux responsables du recrutement (par exemple, lettre confirmant la réception du curriculum vitæ d'un candidat, lettre confirmant qu'un candidat n'est pas retenu, etc.);
12.Fermer le recrutement. |