|
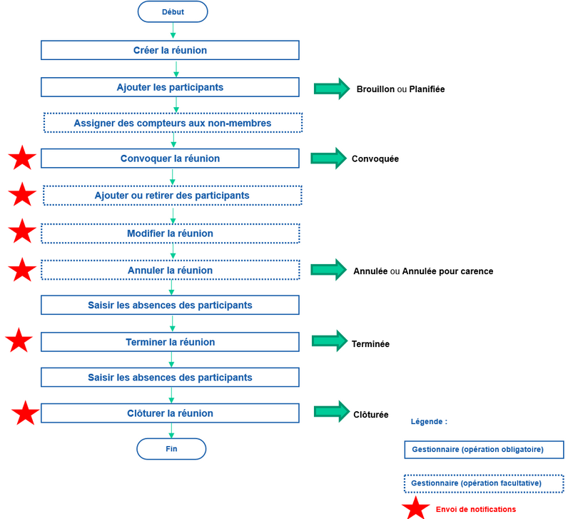
Processus de gestion des réunion |
Déroulement Précédent Page d'accueil Suivant Plus |
Voir aussi...
Gérer les participants à une réunion
Assigner des compteurs à des participants qui ne sont pas membres d'un comité
Gérer les notifications pour les réunions
Définir une tâche « Envoi de notifications pour les réunions »
Gérer les absences des participants aux réunions
Gérer les suivis de dossier dans les réunions