|
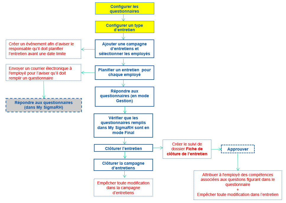
Processus de gestion des entretiens |
Déroulement Précédent Page d'accueil Suivant Plus |
![]() | Opérations pouvant être effectuées par la clôture et l'annulation d'une clôture dans les campagnes d'entretiens |
Voir aussi...
Consulter le calendrier des entretiens
Ajouter un entretien avant de rencontrer l'employé
Modifier un entretien pendant ou après la rencontre avec l'employé
Gérer les questionnaires associés aux entretiens
Utiliser les outils de planification de la relève pendant le processus d'entretien