|
Processus de saisie et d'approbation des feuilles de temps |
Déroulement Précédent Page d'accueil Suivant Plus |
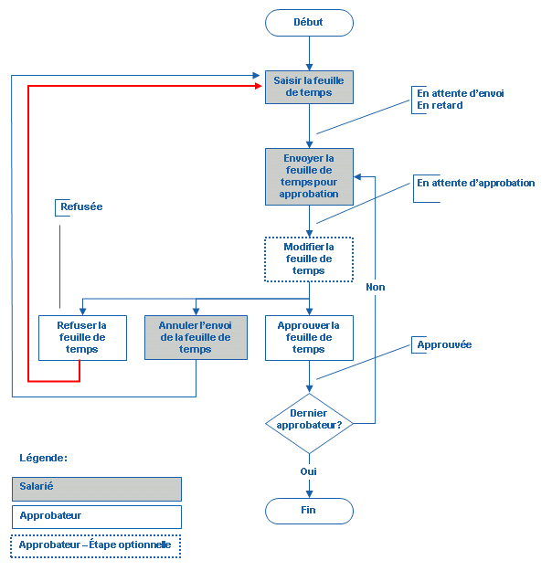
Le processus illustré ci-dessous est paramétré dans un workflow. Dans les étapes du workflow (qui définissent qui doit approuver la feuille de temps), le système peut tenir compte des paramètres d'approbation définis dans le dossier de l'employé pour les feuilles de temps.

Voir aussi...
Processus de création des feuilles de temps
Gérer les modèles de gestion du temps
Configurer les analyses de temps et les outils d'analyses de temps