Veuillez actier les JavaScript pour afficher ce site.

SIGMA-RH

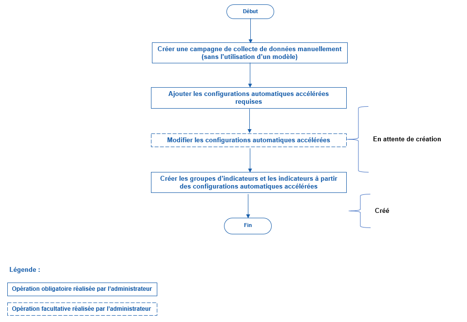
Navigation: Collecte de données > Gérer la configuration automatique accélérée

Processus d'utilisation de l'outil de configuration automatique accélérée

Déroulement Précédent Page d'accueil Suivant Plus

Voir aussi...

Ajouter une configuration automatique accélérée pour un indicateur pour la saisie

Ajouter une configuration automatique accélérée pour un groupe d'indicateurs (avec création automatique d'indicateurs)

Ajouter une configuration automatique accélérée pour un groupe d'indicateurs (avec sélection manuelle des indicateurs)

Ajouter une configuration automatique accélérée pour un indicateur de section

Inclure ou exclure une configuration automatique accélérée définie dans le modèle

Confirmer la création des groupes d'indicateurs et/ou des indicateurs à partir des configurations automatiques accélérées

Analyser les écarts entre le modèle et la configuration de la campagne

Modifier une configuration automatique accélérée

Supprimer une configuration automatique accélérée