|
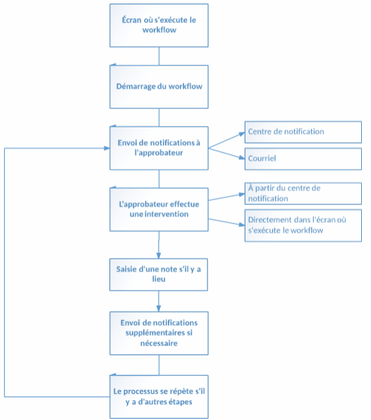
Processus d'approbation d'un workflow |
Déroulement Précédent Page d'accueil Suivant Plus |

Voir aussi...
Processus de configuration d'un workflow
Ajouter une configuration de workflow
Définir les paramètres généraux concernant les étapes dans une configuration de workflow
Paramétrer les statuts utilisés dans le workflow
Définir les notifications envoyées à d'autres utilisateurs dans une configuration de workflow
Définir les informations supplémentaires affichées dans le centre de notification des workflows
Paramétrer les étapes dans une configuration de workflow
Paramétrer les accès de sécurité pour les workflows
Modifier une configuration de workflow
Désactiver une configuration de workflow