Navigation: Administration de l'application > Configurer les services Web
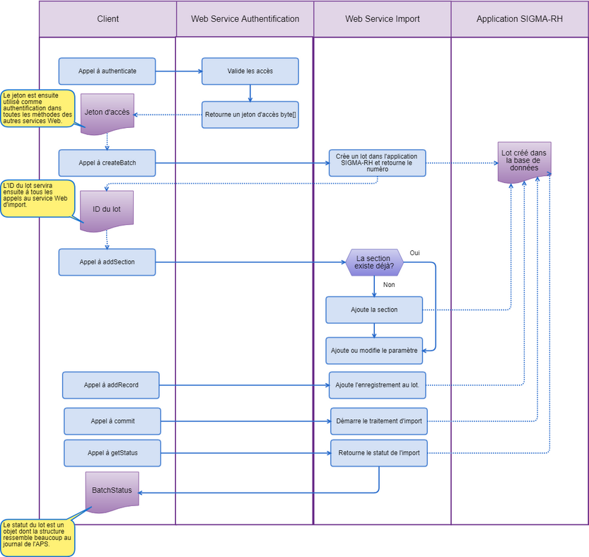
Processus d'utilisation des services Web
Voir aussi...
Services Web (SOAP)
Services Web (REST)
Consulter le journal d'exécution du service Web
Configurer la source de données pour les services Web