|
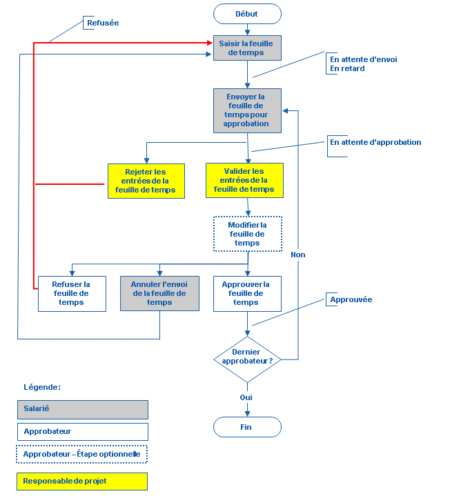
Processus de validation par projet des entrées de feuilles de temps |
Déroulement Précédent Page d'accueil Suivant Plus |
Voir aussi...
Configuration initiale de la validation par projet des entrées de feuilles de temps
Notifications concernant la validation par projet des entrées de feuilles de temps
Filtrer les entrées de feuilles de temps pendant le processus de validation des projets
Valider une entrée de feuille de temps pendant le processus de validation des projets
Rejeter une entrée de feuille de temps pendant le processus de validation des projets
Modifier une entrée de feuille de temps pendant le processus de validation des projets
Annuler la validation d'une entrée de feuille de temps pendant le processus de validation