|
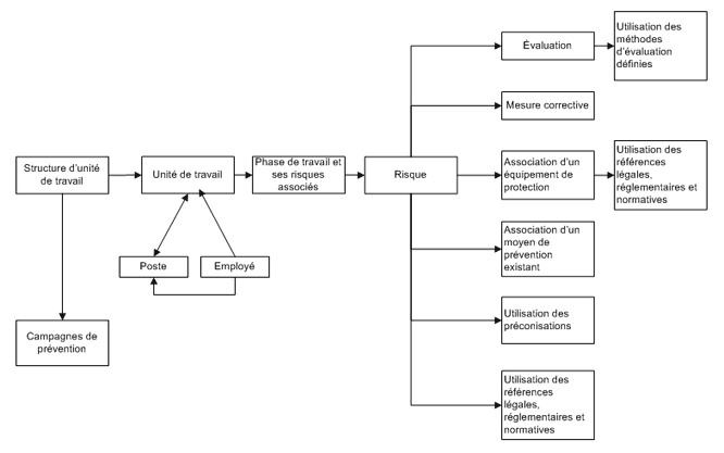
Schéma des informations nécessaires à la gestion des risques |
Déroulement Précédent Page d'accueil Suivant Plus |

Voir aussi...
Processus d'utilisation des risques
Définir les paramètres de configuration générale pour la gestion des risques
Gérer les structures d'unités de travail
Gérer les risques, leurs évaluations et leurs suivis à partir du registre
Gérer les modèles utilisés pour la gestion des risques
Associer une unité de travail à un employé
Saisir les données relatives aux risques dans le rapport d'accident de travail