|
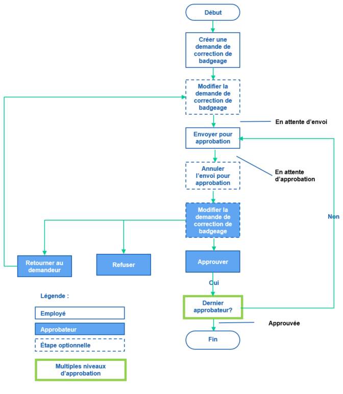
Processus de saisie et d'approbation des demandes de correction de badgeage |
Déroulement Précédent Page d'accueil Suivant Plus |
Voir aussi...
Visualiser les demandes de correction de badgeage
Ajouter une demande de correction de badgeage
Modifier une demande de correction de badgeage
Supprimer une demande de correction de badgeage
Approuver une demande de correction de badgeage
Refuser une demande de correction de badgeage
Retourner au demandeur une demande de correction de badgeage
Visualiser l'historique d'approbation d'une demande de correction de badgeage